2026高考录取竞争更激烈,选科定专业要趁早 2026年高考这件事,已经不是单纯“分高就行”那么简单了。人更多,规则更细,专业选择更早定,录取的方向也更明确。很多家长还想着像前些年那样,先冲进学校,专业以后再慢慢调... yuanxunjie2026-04-12
2026高考录取三大变化 考生家长必看 2026年高考的录取规则已经敲定,三大变化将直接影响千万考生的升学路径。这不是小道消息,是教育部1月22日正式发布的通知内容,每一条都有官方文件背书。2026年的高考生... yuanxunjie2026-04-12
一周哪天开车最容易吃罚单?这些高发时段要警惕 驾车上路,最忌惮的便是稍有不慎便吃上罚单。然而你可晓得,一周之中某些日子开车极易被处罚,这背后实则暗藏诸多玄机。公安部当中的交管局所给出的数据表明... yuanxunjie2026-04-12
年货节快递停运是真是假?2026最新通知来了 年年每至年末之时,所有人最为关切之事便是年货节快递停止运营的讯息。于今年春节前夕,“快递于2月1日在整个网络停止运营”此一虚假传言又于社交平台极度疯狂地进行刷屏... yuanxunjie2026-04-12
高考数学提分秘诀大揭秘,结合最新科技热点助力备考 高考数学考什么高考数学着重考查多个极为重要的板块,像是函数、几何、概率统计等。于函数板块内,三角函数的周期性以及单调性等内容是常常出现的考点。而在几何范畴... yuanxunjie2026-04-12
银行成违章高发行业:一季度罚单1712张 2026年以来,监管部门对银行业违法违规行为继续保持“高压严打”态势。根据企业预警通近期发布的《银行监管处罚季报》,2026年一季度... yuanxunjie2026-04-12
热文大学心理健康日火了:学生玩嗨了,专家也来了 来源:【人民日报健康客户端】5月25日是“大学生心理健康日”,人民日报健康客户端记者注意到,多所高校开展了形式多样、种类丰富的心理健康相关活动。... yuanxunjie2026-04-12
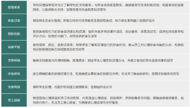
热文大学新生入学如何适应新环境?高校心理健康呵护措施全知道 近日,全国高校陆续迎来新生。大学的生活环境与高中差异较大,适应新环境是不少新生需要面对的“课题”。在学习生活、人际交往等方面的不适感,有可能诱发他们的心理问题。... yuanxunjie2026-04-12
热文大学心理健康:中外合作校学生压力大怎么办 当下,全球范围内学生心理健康问题日益凸显。世界卫生组织报告指出,抑郁症、焦虑症及行为障碍已成为影响青年健康的重要因素。... yuanxunjie2026-04-12